Piezo Hannas (WuHan) Tech Co,.Ltd .- Профессиональный пьезокерамический поставщик элементов
Новости
Вы здесь: Дом / Новости / Ультразвуковая информация о преобразователе / Ультразвуковые датчики применяются к системе датчиков парковки

Ультразвуковые датчики применяются к системе датчиков парковки

Просмотры:0     Автор:Pедактор сайта     Время публикации: 2018-04-09      Происхождение:Работает

Запрос цены

facebook sharing button
twitter sharing button
line sharing button
wechat sharing button
linkedin sharing button
pinterest sharing button
whatsapp sharing button
sharethis sharing button


Принципы измерения расстояния .. png

Принципы измерения расстояния


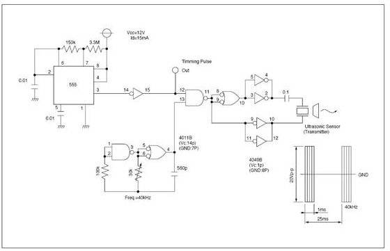
Пример схемы передачи импульса.

Пример схемы передачи импульса


Ультразвуковым датчиком, управлением и отображением (или зуммером) и локальным композицией ультразвукового преобразователя расстояния, он может сообщить водителю, что он вокруг препятствий по голосу или более интуитивно понятному витрину. Облегчите остановку водителя, поверните и начните посещать транспортное средство, вызванное проблемами, и помогать водителю очистить линию угла зрения и двусмысленную смерть недостатков страхования прогрессивного привода.


Ультразвуковой датчик парковки работает ультразвуковым импульсом от датчика (датчика) для выпуска,Ультразвуковой датчик глубиныотражается датчиком поверхностной акустической волны, чтобы получить его после преобразования в электрические сигналы, затем в течение времени передачи и получения звуковых волн для расчета расстояния от датчика до измеренного объекта. КогдаПроточный датчикблизко к безопасному расстоянию при переводе, он может сообщить водителю его препятствия по голосу или более интуитивно понятный случай отображения.

Отношения между расстоянием до объекта. L и отражающее время tГрязный счетчик датчик выражается следующей формулой: L = C • T/2


C - скорость звука; L - измеренное расстояние; T - время передачи и получения звуковых волн.


Обратная связь
Piezo Hannas (WuHan) Tech Co,.Ltd - это профессиональная пьезоэлектрическая керамика и производитель ультразвуковых преобразователей, посвященный ультразвуковым технологиям и промышленным приложениям.

СВЯЖИТЕСЬ С НАМИ

Добавить: № 456 Wu Luo Road, район Вучан, город Ухан, провинция Хубей, Китай.
Эл. адрес:sales@piezohannas.com
Тел: +86 27 84898868
Телефон: +86 +18986196674
QQ: 1553242848
Skype: Live: Mary_14398
Copyright 2017  Piezo Hannas (WuHan) Tech Co,.Ltd.All rights reserved.
Товары