Piezo Hannas (WuHan) Tech Co,.Ltd .- Профессиональный пьезокерамический поставщик элементов
продукты
Вы здесь: Дом / Товары / Ультразвуковые преобразователи / Датчик расстояния / 34KHz антикоррозионный ультразвуковой дальномер для Arduino
Высокочастотные оптовые продукты для производителей и заводов:

Обратная связь

loading

Поделиться с:
sharethis sharing button

34KHz антикоррозионный ультразвуковой дальномер для Arduino

34 кГц | 8 ° | 0,5 ~ 12m | Используется для ультразвукового датчика расстояния, ультразвукового уровня, мониторинг, сбоя,
Безопасность, ультразвуковой диапазон, ультразвуковой датчик для бесконтактных объектов и т. Д.


Что касается ультразвукового датчика на расстояние, мы можем предложить 14 кГц 22 кГц 40 кГц 50 кГц 75 кГц 80 кГц 125 кГц 200 кГц 300 кГц 400 кГц. Показывайте резонансную частоту, также мы можем прибить настройку.
штат:
Количество:
  • PHA-34-12FC-F

  • Piezohannas

  • PHA-34-12FC-F

       34 кГц антикоррозивное ультразвуковое датчик датчика датчика для Arduino для Arduino



Предметы

Технические параметры

Изображение

Имя

34 кГцантикоррозий преобразователь c Тип (раскол Типы)

 

1cq7swh%x2keekmc@tet] mg  

Модель

PhA-34-12FC-F 

Частота

34 кГц ±5%

Расстояние обнаружения

0.512 м

Минимум

Параллельный LMpedance

930 Ом ± 20

Емкость

6900pf ± 20@1 кГц

 

Чувствительность

Напряжение за рулем650vppРасстояние:0,6 м

Эхо -амплитуда350 мВ

Работа

Напряжение

Вершина горы  VoltagE < 1500VPP

Работа

Температура

-40+80 ℃

Давление

≤3kilos или  0,3 МПа

 

Угол

(Продолжительность пучка) Ширина луча полуосновной

@-3db: 8 ° ± 2

Острый угол: 18 ° ± 4

Корпус  Материал

PTFE

 

Применение

Ультразвуковой  уровень  измерять,Мониторинг,Сбоянепроницаемый,

Безопасность

Монтаж

Измерение

Подъемная нить:M38 × 1,5Внизу с нитью 

:M78 × 2

Уровень защиты

IP68

Масса

1370G ± 5% (10M

Инструкции по проводке

Отдельный типчетырехпроводной) :Красный:преобразователь+,белый: Transducer- 、 Blue , черный: датчик температуры (MF58) ; ;

Отдельный тип (Трехвопровод): красный: преобразователь+、 синий: датчик температуры+、 черный : Общая линия ; ;

 

Кривая допуска

Структура продукта

 

`J1 (x] jq0k53xfb) 2vhy%` j  

Nm) km} {m [6yf`etb [io [7} 9

 

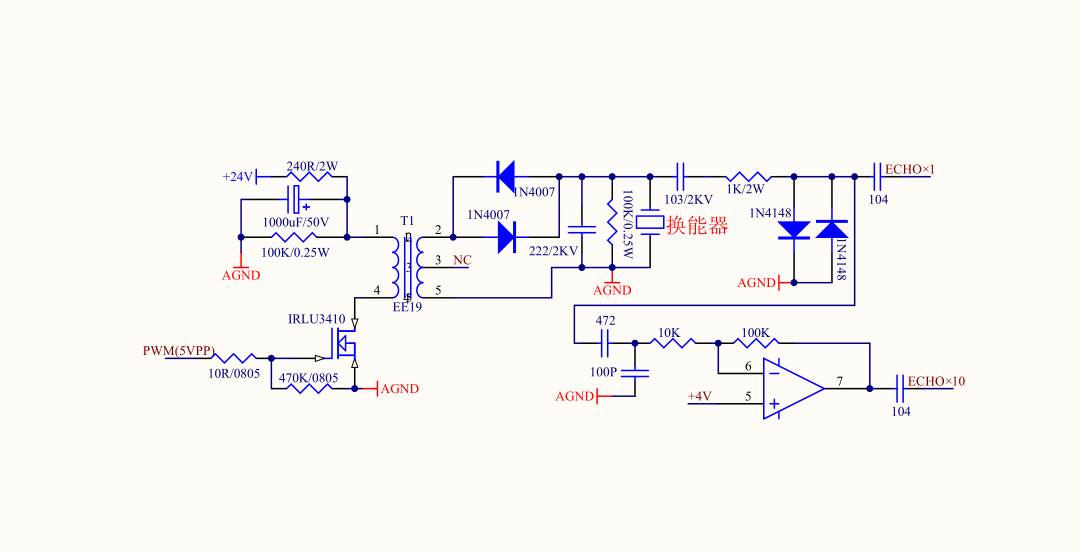
Водительская цепь:


водительская схема


предыдущий: 
следующий: 

Горячие продукты

Piezo Hannas (WuHan) Tech Co,.Ltd - это профессиональная пьезоэлектрическая керамика и производитель ультразвуковых преобразователей, посвященный ультразвуковым технологиям и промышленным приложениям.

СВЯЖИТЕСЬ С НАМИ

Добавить: № 456 Wu Luo Road, район Вучан, город Ухан, провинция Хубей, Китай.
Эл. адрес:sales@piezohannas.com
Тел: +86 27 84898868
Телефон: +86 +18986196674
QQ: 1553242848
Skype: Live: Mary_14398
Copyright 2017  Piezo Hannas (WuHan) Tech Co,.Ltd.All rights reserved.
Товары