Piezo Hannas (WuHan) Tech Co,.Ltd .- Профессиональный пьезокерамический поставщик элементов
продукты
Вы здесь: Дом / Товары / Ультразвуковые преобразователи / Датчик расстояния / Принципиальная схема высокоточного датчика расстояния 64 кГц
Высокочастотные оптовые продукты для производителей и заводов:

Обратная связь

loading

Поделиться с:
sharethis sharing button

Принципиальная схема высокоточного датчика расстояния 64 кГц

64 кГц | 7 ° | 0,3 ~ 5M | Используется для ультразвукового датчика расстояния, ультразвукового уровня, мониторинг, сбоя,
Безопасность, ультразвуковой диапазон, ультразвуковой датчик для бесконтактных объектов и т. Д.


Что касается ультразвукового датчика на расстоянии, мы можем предложить 14 кГц 22 кГц 40 кГц 50 кГц 75 кГц 80 кГц 125 кГц 200 кГц 300 кГц 400 кГц. Показывайте резонансную частоту, также мы можем прибить настройку.
штат:
Количество:
  • PHA-64-05FA

  • Piezohannas

  • PHA-64-05FA

                 Высокая точность 64 кГц схема датчика датчика датчика датчика


Предметы

Технические параметры

Изображение

Имя

64 кГц  антикоррозий преобразователь c типинтегрированный типс цепью

 

 

Высокая точность 64 кГц ультразвуковой схема датчика датчика датчика датчика  

 

Модель

PhA-64-05FA

Частота

64 кГц ±5%

Расстояние обнаружения

0.35 м

Минимум

Параллельный LMpedance

850 Ом ± 20

Емкость

1000pf ± 20@1 кГц

 

Чувствительность

Напряжение за рулем880vppРасстояние:0,6 м

Эхо -амплитуда150 мВ

Работа

Напряжение

Вершина горы  Напряжение< 1500vpp

Работа

Температура

-40+80 ℃

Давление

≤3kilos или 0,3 МПа

 

Угол

(Продолжительность пучка)Ширина луча с половиной мощности@-3db: 7 ° ± 2 ,

Острый угол: 16 ° ± 4

Корпус  Материал

ПомаPTFE

 

Применение

Ультразвуковой  уровень  измерять,Мониторинг,Сбоянепроницаемый,

Безопасность

Монтаж

Измерение

Внизу с нитью:M48 × 2

Уровень защиты

IP68

Масса

220G ± 5

Инструкции по проводке

integratЭд типразъем3pin, 2,54 мм  Терминал) :Красный+Белый-Черный: экранированный

       разъем3 сВ, 2,0 мм  Терминалбелый черный:Датчик температурыMF58

Кривая допуска

Структура продукта

 

Ux} ptaayqv%Qew58yp)%v2  

3HZXS%JGP {W3XZUKAG`B@N


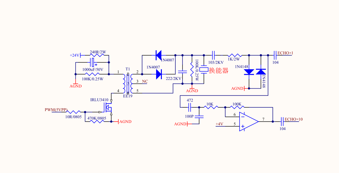
Водительская цепь:


водительская схема


 



предыдущий: 
следующий: 

Горячие продукты

Piezo Hannas (WuHan) Tech Co,.Ltd - это профессиональная пьезоэлектрическая керамика и производитель ультразвуковых преобразователей, посвященный ультразвуковым технологиям и промышленным приложениям.

СВЯЖИТЕСЬ С НАМИ

Добавить: № 456 Wu Luo Road, район Вучан, город Ухан, провинция Хубей, Китай.
Эл. адрес:sales@piezohannas.com
Тел: +86 27 84898868
Телефон: +86 +18986196674
QQ: 1553242848
Skype: Live: Mary_14398
Copyright 2017  Piezo Hannas (WuHan) Tech Co,.Ltd.All rights reserved.
Товары