Piezo Hannas (WuHan) Tech Co,.Ltd .- Профессиональный пьезокерамический поставщик элементов
Новости
Вы здесь: Дом / Новости / Ультразвуковая информация о преобразователе / Простой ультразвуковой датчик датчика модуля HC-SR04 и производственный чертеж подробный

Простой ультразвуковой датчик датчика модуля HC-SR04 и производственный чертеж подробный

Просмотры:0     Автор:Pедактор сайта     Время публикации: 2020-10-16      Происхождение:Работает

Запрос цены

facebook sharing button
twitter sharing button
line sharing button
wechat sharing button
linkedin sharing button
pinterest sharing button
whatsapp sharing button
sharethis sharing button

Из -за сильной направленности ультразвуковых волн, медленного потребления энергии и больших расстояний в среде ультразвуковые волны часто используются для измерения расстояния. Например, дальности и инструменты измерения уровня могут быть реализованы с помощью ультразвуковых волн. Ультразвуковое обнаружение часто быстро, удобно, просто в расчете, легко достичь контроля в режиме реального времени и может соответствовать промышленным практическим требованиям с точки зрения точности измерения, поэтому оно также широко использовалось при разработке мобильных роботов. В этой статье в основном представлены датчик измерения расстояния ультразвукового модуля HC-SR04 и подробные объяснения его производственных чертежей. Во -первых, он вводит принцип и характеристики ультразвукового диапазона. Во-вторых, это объясняет модуль Ultrasonic HC-SR04. Наконец, он вводит датчик модуля Ultrasonic HC-SR04.


Принцип и характеристики измерения ультразвукового расстояния

Принцип датчика ультразвукового диапазона состоит в том, чтобы излучать ультразвуковые волны из ультразвукового передатчика. Он основан на разнице во времени, когда приемник получает ультразвуковые волны, он похож на принцип радара. Ультразвуковой передатчик излучает ультразвуковые волны в определенном направлении и начинает время в то же время, что и время передачи. Ультразвуковые волны распространяются в воздухе и немедленно возвращаются при столкновении с препятствиями на пути. Ультразвуковой приемник останавливает время сразу после получения отраженных волн.

(Скорость распространения ультразвуковых волн в воздухе составляет 340 м/с. В соответствии с временем t, записанным таймером, расстояние между точкой запуска и препятствиями (и) может быть рассчитано, а именно: S = 340T/2)

Функции

1. Это более высокая частота, она имеет более высокую точность, но более близкое расстояние обнаружения (увеличение ослабления воздуха);

2, чем выше выходная мощность, тем выше чувствительность, тем дольше расстояние обнаружения;

3. Обычно угол обнаружения невелик, а диапазон дальности немного дальше;

Введение модуля Ultrasonic Lachonic HC-SR04

1, функции модуля

HC-SR04 Ультразвуковой датчик модуля датчика имеет точное расстояние в диапазоне, которое может быть сопоставимо с ультразвуковым диапазоном от SRF05, SRF02 и т. Д., Измерение расстояния 2 см ~ 450 см.


2, принцип работы

1) Используйте IO, чтобы запустить дальностороннюю дату и дать сигнал высокого уровня не менее 10US.

2) Модуль автоматически отправляет квадратные волны 40 кГц и автоматически обнаруживает, есть ли возврат сигнала.

3) Существует возврат сигнала, высокий уровень выводит через IO, продолжительность высокого уровня - это время от ультразвуковой волны до возврата

3. Электрические параметры

Ysot31xlksw40qmy3x`a


4. Ультразвуковая диаграмма времени времени


Uoo0y_hk8p45mnr4hw5q


Приведенная выше диаграмма синхронизации показывает, что вам необходимо предоставить только импульсный сигнал триггера выше 10US, а датчики ультразвукового расстояния Arduino будут отправлять уровни цикла 40 кГц и обнаружить эхо. Как только сигнал эха обнаруживается, сигнал Echo выходит. Ширина импульса эхо -сигнала пропорциональна расстоянию измерения. Следовательно, расстояние может быть рассчитано по интервалу времени между передаваемым сигналом и полученным эхо -сигналом. Формула: US/58 = CM или US/148 = дюйм; или: расстояние = время высокого уровня*скорость звука (340 м/с)/2; Рекомендуемый период измерения составляет 60 мс или более, чтобы предотвратить влияние передаваемого сигнала на сигнал Echo.

Примечание:

1. Этот модуль не должен быть связан с электричеством. Если вы хотите подключиться к электричеству, сначала подключите клемм GND модуля, в противном случае это повлияет на нормальную работу модуля.

2. Когда он измеряет расстояние, площадь измеренного объекта составляет не менее 05 квадратных метров, а плоскость должна быть максимально плоской, в противном случае это повлияет на результат измерения.

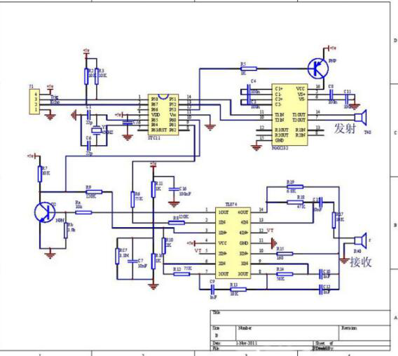
5, внутренняя схема датчика уровня ультразвуковой жидкости

) 3c_axlzyyhs%f893g`7f


Обратная связь
Piezo Hannas (WuHan) Tech Co,.Ltd - это профессиональная пьезоэлектрическая керамика и производитель ультразвуковых преобразователей, посвященный ультразвуковым технологиям и промышленным приложениям.

СВЯЖИТЕСЬ С НАМИ

Добавить: № 456 Wu Luo Road, район Вучан, город Ухан, провинция Хубей, Китай.
Эл. адрес:sales@piezohannas.com
Тел: +86 27 84898868
Телефон: +86 +18986196674
QQ: 1553242848
Skype: Live: Mary_14398
Copyright 2017  Piezo Hannas (WuHan) Tech Co,.Ltd.All rights reserved.
Товары