Piezo Hannas (WuHan) Tech Co,.Ltd .- Профессиональный пьезокерамический поставщик элементов
Новости
Вы здесь: Дом / Новости / Основы пьезоэлектрической керамики / Рабочий принцип пьезоэлектрического керамического зуммера

Рабочий принцип пьезоэлектрического керамического зуммера

Просмотры:0     Автор:Pедактор сайта     Время публикации: 2020-05-13      Происхождение:Работает

Запрос цены

facebook sharing button
twitter sharing button
line sharing button
wechat sharing button
linkedin sharing button
pinterest sharing button
whatsapp sharing button
sharethis sharing button

Рабочий принцип пьезоэлектрического керамического зуммера

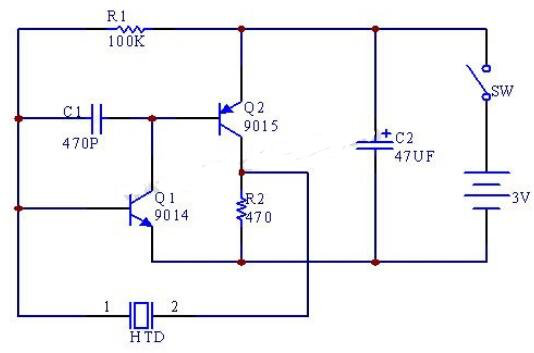
Есть два метода вождения для пьезоэлектрического зуммера,пьезой керамический элемент это метод внешнего вождения и метод самостоятельного вождения. Как показано на рисунке 5.

9U8O) DR1%13SJNJ2VMQC


Внешний метод вождения использует электрический сигнал из схемы внешней колебаний, такой как многочастотный генератор, для привлечения пьезоэлектрической вибрационной пластины для создания звука. Используя этот метод, пьезоэлектрический зуммер действует как динамик. Проведенно подавляя механическое колебание QM вибрационной пластины пьезоэлектрического зуммера, получается широкая полоса звукового давления. Этот метод обычно применяется к переключению различных бытовых приборов, входного звука оборудования офисной автоматизации и звука тревоги цифровых электронных часов и т. Д., Каждый из которых использует композитный звук. В дополнение к этому, есть также колокольчики, телефонные приемники, передатчики, кард -радиоприемники и ЖК -телевизионные динамики.


Пьезо керамическая диафрагмаПринимает внешний метод вождения цепи по четырем типам, а именно, схема, вызванная выходным сигналом нестабильного многочастотного осциллятора. Циркут с использованием двух ворот NAND. Используйте входной сигнал, чтобы включить и выключить операцию, чтобы произвести колебание или остановку. Схема, управляемая выходным сигналом. Пьезоэлектрическая вибрационная пластина, соединенная с интегрированной цепью телефонного колокола.


Диаграмма пьезоэлектрической схемы керамического зуммера

Clnzr5q3w) b1utg2p

Усиливающая цепь пьезоэлектрического керамического зуммера


Пьезоэлектрический керамический зуммер-это устройство, управляемое напряжением. Следующая схема может быть использована. Аудиосигнал, сгенерированный одним чипом, усиливается транзистором. Нагрузка транзистора является индуктором повышения, который может обеспечить путь коллекционера и повысить усиливаемый сигнал n. Зуммер может получить сигналы выше 40 В на обоих концах. Еслипьезо -диск -сгибаниеПьезоэлектрический керамический зуммер в сочетании с резонансной коробкой, звук будет еще громче.


C6_qk5`evc2m555htb) 5i




Обратная связь
Piezo Hannas (WuHan) Tech Co,.Ltd - это профессиональная пьезоэлектрическая керамика и производитель ультразвуковых преобразователей, посвященный ультразвуковым технологиям и промышленным приложениям.

СВЯЖИТЕСЬ С НАМИ

Добавить: № 456 Wu Luo Road, район Вучан, город Ухан, провинция Хубей, Китай.
Эл. адрес:sales@piezohannas.com
Тел: +86 27 84898868
Телефон: +86 +18986196674
QQ: 1553242848
Skype: Live: Mary_14398
Copyright 2017  Piezo Hannas (WuHan) Tech Co,.Ltd.All rights reserved.
Товары