Piezo Hannas (WuHan) Tech Co,.Ltd .- Профессиональный пьезокерамический поставщик элементов
Новости
Вы здесь: Дом / Новости / Ультразвуковая информация о преобразователе / Схема схемы датчика измерения ультразвукового расстояния

Схема схемы датчика измерения ультразвукового расстояния

Просмотры:0     Автор:Pедактор сайта     Время публикации: 2020-10-20      Происхождение:Работает

Запрос цены

facebook sharing button
twitter sharing button
line sharing button
wechat sharing button
linkedin sharing button
pinterest sharing button
whatsapp sharing button
sharethis sharing button

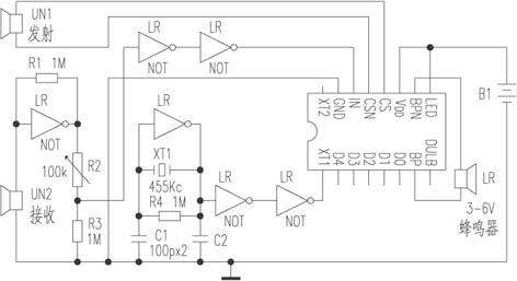
Схема измерения ультразвукового расстояния: тип 4y2 Расстояние. Управление аварийной сигнализацией Специальная интегрированная цепь, которую можно использовать для сборки расстояния. Электронные продукты управления тревогой. Он использует принцип измерения ультразвукового расстояния, чтобы обнаружить препятствия перед датчиком ультразвукового датчика, он излучает различные звуки тревоги в соответствии с расстоянием препятствий и обеспечивает различные контрольные сигналы для внешней цепи через 4 линии управления. Эта интегрированная схема уже содержит большинство единиц, необходимых для дальномеров, только несколько дешевых резисторов и конденсаторов, пьезоэлектрический керамический фильтр 455 кГц, используемый на радио, пара ультразвуковых зондов 40 кГц и MC4069BE или LM324. Может быть собрано в высокопроизводительный контроллер тревоги.


Эта интегрированная схема ультразвукового датчика расстояния может использоваться для сигналов тревоги, таких как автоматические дверные звонки, автоматические водопроводные трубы, промывание мобильных телефонов и сушилки, автоматическое управление уличными лампами, обнаружение материалов на различных устройствах кормления, управление уровнем водоснабжения и т. Д. Анкет

Эта интегрированная схема принимает 16-контактный пластиковый пакет, а значение каждой ноги следующим образом:

XT1, внешний вход такточного сигнала 455 кГц, входной клемму входного керамического генератора керамического осциллятора, который может быть подключен к внешнему пьезоэлектрическому керамическому осциллятору с высоким уровнем 455 кГц.

D4: Управление выводом 4, что означает, что в 1 метре есть объект.

D3: Управление выходом 3, что означает, что в пределах 0,5 метра есть объект.

D2: Управление выходом 3, указывая на то, что в пределах 0,25 метра есть объект.

D1: выходной терминал 3 управления, указывающий на то, что в пределах 0,125 метра есть объект.

D0: выходной терминал высокого уровня, в этом нет необходимости.

BP: роговой электрод ультразвукового датчика уровня жидкости, который является статически низким, выводит импульс 2500 Гц при вождении. Чем меньше звуковое шаг, тем ближе объект.

Dulb: удвоить электроды, чтобы удвоить все расстояния.

Светодиод: терминал выбора режима, этот штифт должен быть подключен к высоким уровням.

BPN: электрод динамика дополняет BP, а статический уровень низкий.

VDD: источник питания, 3 ~ 5 В.

CS: Ультразвуковой передатчик управляет электродами, которые обычно находятся в состоянии высокого импеданса. Когда он ездит, они выводят десять раз в секунду, и каждый раз, когда отправляют 8 импульсов 40 кГц.

CSN: комплементарный электрод CN, это обычно низкий уровень.

В кн.: Ультразвуковой входной терминал приемника он активен на высоком уровне.

GND: земля.

XT2: выходной электрод пьезоэлектрического керамического генератора. XT1 образует инвертор с низким энергопотреблением. Пьезоэлектрический керамический фильтр должен быть продуктом с высоким значением Q, в противном случае его нелегко.

Прикрепленная фигура является самой простой экспериментальной схемой, которая использует внешний генератор. В соответствии с различными настройками, эта схема имеет следующие конкретные функции:

Схема дистанции тревоги

BP, BPN-вывод, он может непосредственно управлять зуммером, звук варьируется в зависимости от расстояния, есть четыре звука (от медленных, двух звуковых сигналов, три звуковых сигнала, до быстрого и быстрого); Выход звука может быть использован для тревоги по обращению автомобиля, дверной звонки, предупреждающей тревоги, напоминания о безопасности метро и т. Д.

Схема управления расстоянием

D0 до D4-это пять уровней выходных терминалов, соответствующих различным расстояниям, которые можно использовать для управления светодиодами, а низкий уровень эффективен; Расстояние между пятью точками тревоги составляет от 0 до 1,2 метра, с интервалом 0,3 метра. Его вывод может управлять непосредственно, например, автоматический кран, автоматическое питательное машину, автоматическая дверь, подсчет материалов на конвейерной ленте и т. Д.

X7cj8%lfy3ii`hpc1c

Обратная связь
Piezo Hannas (WuHan) Tech Co,.Ltd - это профессиональная пьезоэлектрическая керамика и производитель ультразвуковых преобразователей, посвященный ультразвуковым технологиям и промышленным приложениям.

СВЯЖИТЕСЬ С НАМИ

Добавить: № 456 Wu Luo Road, район Вучан, город Ухан, провинция Хубей, Китай.
Эл. адрес:sales@piezohannas.com
Тел: +86 27 84898868
Телефон: +86 +18986196674
QQ: 1553242848
Skype: Live: Mary_14398
Copyright 2017  Piezo Hannas (WuHan) Tech Co,.Ltd.All rights reserved.
Товары