| штат: | |
|---|---|
| Количество: | |
PHA-32-08T
Piezohannas
PHA-32-08T
34 кГц ультразвуковой воздушный датчик для ультразвукового уровня.
Технические характеристики:
Предметы | Технические параметры | Изображение | |
Имя | 32 кГц ультразвуковой датчик |
| |
Модель | PHA-32-08T | ||
Частота | 34 кГц ± 5% | ||
Расстояние обнаружения | 0.5~8 м | ||
Минимальный параллельный LMpedance | 3400 Ом ± 20% | ||
1700pf ± 20%@1 кГц | |||
Чувствительность | |||
Вершина горы Напряжение<1500Vpp | |||
-40~+80 ℃ | |||
≤3kilos или 0,3 МПа | |||
(Продолжительность пучка) Ширина луча полуосновной@-3db: 21 ° ± 10%, Острый угол: 45 ° ± 10% | |||
Жилищный материал | Пома | ||
Применение | Ультразвуковой датчик уровня, ультразвуковое антиколлиение, ультразвуковой дальномер | ||
Уровень защиты | IP68 | ||
Инструкции по проводке | Интегрированный интерфейс (3PIN, 2,54 мм терминал): красный положительный, белый отрицательный, черный щит -проволоки; Интерфейс (3PIN, 2,0 мм терминал): белый и черный для провода датчика температуры (MF58); | ||
Кривая допуска | Структура продукта | ||
| |||
Ультразвуковое применение уровня:
In Неконтактный ультразвук Измерение уровня, датчик излучает ультразвуковые импульсы в направлении среды, которая затем отражает их обратно. Прошло время от излучения до приема сигналов пропорционально уровню в резервуаре. Ультразвуковые датчики идеально подходят для простых стандартных применений, оба для жидкости и для твердые тела.
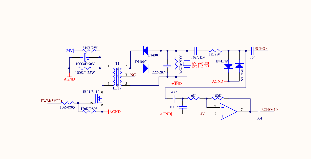
Вождение Cuicuit:
34 кГц ультразвуковой воздушный датчик для ультразвукового уровня.
Технические характеристики:
Предметы | Технические параметры | Изображение | |
Имя | 32 кГц ультразвуковой датчик |
| |
Модель | PHA-32-08T | ||
Частота | 34 кГц ± 5% | ||
Расстояние обнаружения | 0.5~8 м | ||
Минимальный параллельный LMpedance | 3400 Ом ± 20% | ||
1700pf ± 20%@1 кГц | |||
Чувствительность | |||
Вершина горы Напряжение<1500Vpp | |||
-40~+80 ℃ | |||
≤3kilos или 0,3 МПа | |||
(Продолжительность пучка) Ширина луча полуосновной@-3db: 21 ° ± 10%, Острый угол: 45 ° ± 10% | |||
Жилищный материал | Пома | ||
Применение | Ультразвуковой датчик уровня, ультразвуковое антиколлиение, ультразвуковой дальномер | ||
Уровень защиты | IP68 | ||
Инструкции по проводке | Интегрированный интерфейс (3PIN, 2,54 мм терминал): красный положительный, белый отрицательный, черный щит -проволоки; Интерфейс (3PIN, 2,0 мм терминал): белый и черный для провода датчика температуры (MF58); | ||
Кривая допуска | Структура продукта | ||
| |||
Ультразвуковое применение уровня:
In Неконтактный ультразвук Измерение уровня, датчик излучает ультразвуковые импульсы в направлении среды, которая затем отражает их обратно. Прошло время от излучения до приема сигналов пропорционально уровню в резервуаре. Ультразвуковые датчики идеально подходят для простых стандартных применений, оба для жидкости и для твердые тела.
Вождение Cuicuit: