| штат: | |
|---|---|
| Количество: | |
PHA-49-08PB-F
Piezohannas
PHA-49-08PB-F
Ультразвуковой преобразователь против коррозии 49 кГц для датчика ультразвукового уровня.
Технические параметры:
Предметы | Технические параметры | Изображение | |
Имя | 49 кГц антикоррозий Преобразователь PB Тип (отдельный тип) |
| |
Модель | PHA-49-08PB-F | ||
Частота | 49 кГц ± 5% | ||
Расстояние обнаружения | 0,4 ~ 8m | ||
Минимум Параллельный LMpedance | 390 Ом ± 20 % | ||
3400pf ± 20 % @1 кГц | |||
Чувствительность | Напряжение за рулем:750vpp , Расстояние: 0,6 м , Эхо -амплитуда : 400 мВ | ||
Вершина горы Напряжение<1500vpp | |||
-40~+80 ℃ | |||
≤3Килограммы или 0.3mpa | |||
| (Продолжительность пучка)Ширина луча с половиной мощности@-3db: 8 ° ± 2 , Острый угол: 18 ° ± 4 | ||
Корпус Материал | POM 、 PVDF | ||
Применение | Ультразвуковой уровень измерять,Мониторинг,Сбоянепроницаемый, Безопасность | ||
Подъемная нить: M32*1,5, Внизу с нитью : M60 × 2 или G2A | |||
Уровень защиты | IP68 | ||
Масса | 940 г ± 5 % ( Длина : 10 м) | ||
Инструкции по проводке | Отдельный тип(четырехпроводной) :Красный:преобразователь+、белый: преобразователь-、синий,черный: датчик температуры(MF58) ; Отдельный тип(Трехвопровод) :Красный:преобразователь+、синий: датчик температуры+、черный:Общая линия- ; | ||
Кривая допуска | Структура продукта | ||
| |||
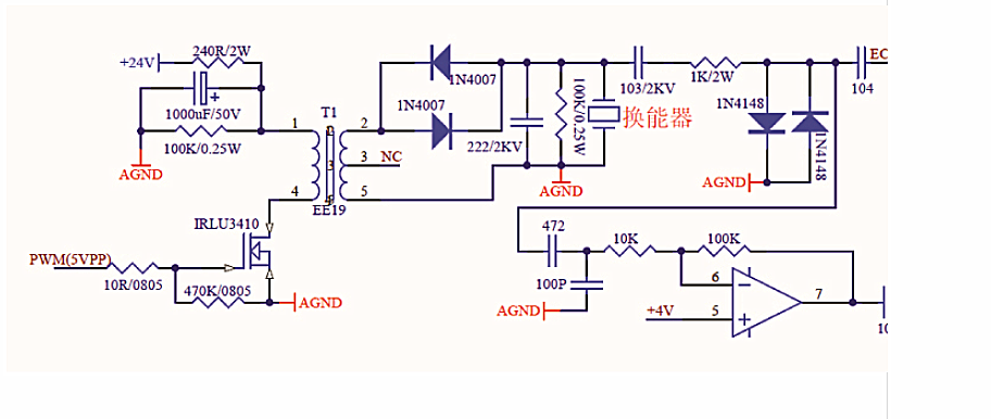
Схема тестовой схемы Преобразователь:
Применение Ультразвуковой датчик уровня
Ультразвуковые / уровни датчиков измеряют расстояние, используя ультразвуковые волны. Датчик излучает ультразвуковую волну и получает волну, отраженную обратно от цели. Ультразвуковые / уровни датчиков измеряют расстояние до цели, измеряя время между излучением и приемом.
Приложение изображение из Датчик ультразвукового уровня :
Ультразвуковой преобразователь против коррозии 49 кГц для датчика ультразвукового уровня.
Технические параметры:
Предметы | Технические параметры | Изображение | |
Имя | 49 кГц антикоррозий Преобразователь PB Тип (отдельный тип) |
| |
Модель | PHA-49-08PB-F | ||
Частота | 49 кГц ± 5% | ||
Расстояние обнаружения | 0,4 ~ 8m | ||
Минимум Параллельный LMpedance | 390 Ом ± 20 % | ||
3400pf ± 20 % @1 кГц | |||
Чувствительность | Напряжение за рулем:750vpp , Расстояние: 0,6 м , Эхо -амплитуда : 400 мВ | ||
Вершина горы Напряжение<1500vpp | |||
-40~+80 ℃ | |||
≤3Килограммы или 0.3mpa | |||
| (Продолжительность пучка)Ширина луча с половиной мощности@-3db: 8 ° ± 2 , Острый угол: 18 ° ± 4 | ||
Корпус Материал | POM 、 PVDF | ||
Применение | Ультразвуковой уровень измерять,Мониторинг,Сбоянепроницаемый, Безопасность | ||
Подъемная нить: M32*1,5, Внизу с нитью : M60 × 2 или G2A | |||
Уровень защиты | IP68 | ||
Масса | 940 г ± 5 % ( Длина : 10 м) | ||
Инструкции по проводке | Отдельный тип(четырехпроводной) :Красный:преобразователь+、белый: преобразователь-、синий,черный: датчик температуры(MF58) ; Отдельный тип(Трехвопровод) :Красный:преобразователь+、синий: датчик температуры+、черный:Общая линия- ; | ||
Кривая допуска | Структура продукта | ||
| |||
Схема тестовой схемы Преобразователь:
Применение Ультразвуковой датчик уровня
Ультразвуковые / уровни датчиков измеряют расстояние, используя ультразвуковые волны. Датчик излучает ультразвуковую волну и получает волну, отраженную обратно от цели. Ультразвуковые / уровни датчиков измеряют расстояние до цели, измеряя время между излучением и приемом.
Приложение изображение из Датчик ультразвукового уровня :