| штат: | |
|---|---|
| Количество: | |
PHA-40-12FB
Piezohannas
PHA-40-12FB
40 кГц антикоррозивный ультразвуковой преобразователь пьезоэлектрический преобразователь для датчика уровня
Технические характеристики:
Предметы | Технические параметры | Изображение | |
Имя | 40 кГцАнтикоррозивный датчик |
| |
Модель | PhA-40-12FB | ||
Частота | 40 кГц ±5% | ||
Расстояние обнаружения | 0.5~12 м | ||
Минимальный параллельный LMpedance | Ω ± 20% | ||
PF ± 20%@1 кГц | |||
Чувствительность | |||
Вершина горы Напряжение<1500Vpp | |||
-40~+80 ℃ | |||
≤3Килограммы или 0,3 МПа | |||
(Продолжительность пучка) Ширина луча полуосновной@-3db: 9 ° ±10%, Резкий угол:21 ° ±10% | |||
Жилищный материал | PTFE | ||
Применение | Ультразвуковой датчик уровня, ультразвуковое антиколлиение, ультразвуковой дальномер | ||
Нижняя нитьM60 × 2 или жеG2A | |||
Уровень защиты | IP68 | ||
Инструкции по проводке | Интегрированный интерфейс (3PIN, 2,54 мм терминал): красный положительный, белый отрицательный, черный щит -проволоки; Интерфейс (3PIN, 2,0 мм терминал): белый и черный для провода датчика температуры (MF58); | ||
Кривая допуска | Структура продукта | ||
| |||
Применение измерения ультразвукового уровня:
In Неконтактный ультразвук Измерение уровня, датчик излучает ультразвуковые импульсы в направлении среды, которая затем отражает их обратно.Прошло время от выброса до приема сигналов пропорционально уровню в резервуаре. Ультразвуковые датчики идеально подходят для простых стандартных применений, оба для жидкости и для твердые тела
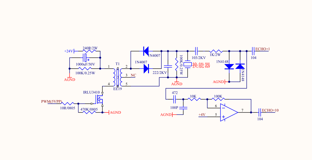
Водительская цепь:
40 кГц антикоррозивный ультразвуковой преобразователь пьезоэлектрический преобразователь для датчика уровня
Технические характеристики:
Предметы | Технические параметры | Изображение | |
Имя | 40 кГцАнтикоррозивный датчик |
| |
Модель | PhA-40-12FB | ||
Частота | 40 кГц ±5% | ||
Расстояние обнаружения | 0.5~12 м | ||
Минимальный параллельный LMpedance | Ω ± 20% | ||
PF ± 20%@1 кГц | |||
Чувствительность | |||
Вершина горы Напряжение<1500Vpp | |||
-40~+80 ℃ | |||
≤3Килограммы или 0,3 МПа | |||
(Продолжительность пучка) Ширина луча полуосновной@-3db: 9 ° ±10%, Резкий угол:21 ° ±10% | |||
Жилищный материал | PTFE | ||
Применение | Ультразвуковой датчик уровня, ультразвуковое антиколлиение, ультразвуковой дальномер | ||
Нижняя нитьM60 × 2 или жеG2A | |||
Уровень защиты | IP68 | ||
Инструкции по проводке | Интегрированный интерфейс (3PIN, 2,54 мм терминал): красный положительный, белый отрицательный, черный щит -проволоки; Интерфейс (3PIN, 2,0 мм терминал): белый и черный для провода датчика температуры (MF58); | ||
Кривая допуска | Структура продукта | ||
| |||
Применение измерения ультразвукового уровня:
In Неконтактный ультразвук Измерение уровня, датчик излучает ультразвуковые импульсы в направлении среды, которая затем отражает их обратно.Прошло время от выброса до приема сигналов пропорционально уровню в резервуаре. Ультразвуковые датчики идеально подходят для простых стандартных применений, оба для жидкости и для твердые тела
Водительская цепь: